Application observability based on OpenTelemetry and Prometheus
Grafana Cloud Application Observability is an out-of-the box solution to monitor applications and minimize MTTR (mean time to resolution). Application Observability natively supports both OpenTelemetry and Prometheus and allows you to bring together application telemetry with data from the frontend and infrastructure layers in Grafana Cloud.
The actually useful Grafana Cloud Free plan
- 50GB traces
- 10k metrics
- 50GB logs of telemetry
- 14-day retention
- 3 active users
Easy setup, immediate insights
Configure Application Observability in minutes to start ingesting data and detecting anomalies.
Troubleshoot application issues faster
Correlate metrics, logs, and traces across frontend, application, and infrastructure layers to improve MTTR.
Avoid vendor lock-in
Combine OpenTelemetry and Prometheus instrumentation in Grafana Cloud to unify your telemetry and use PromQL-based query languages to query across your data.
Why use Grafana Cloud for application observability?
Real-time application observability with prebuilt dashboards and workflows
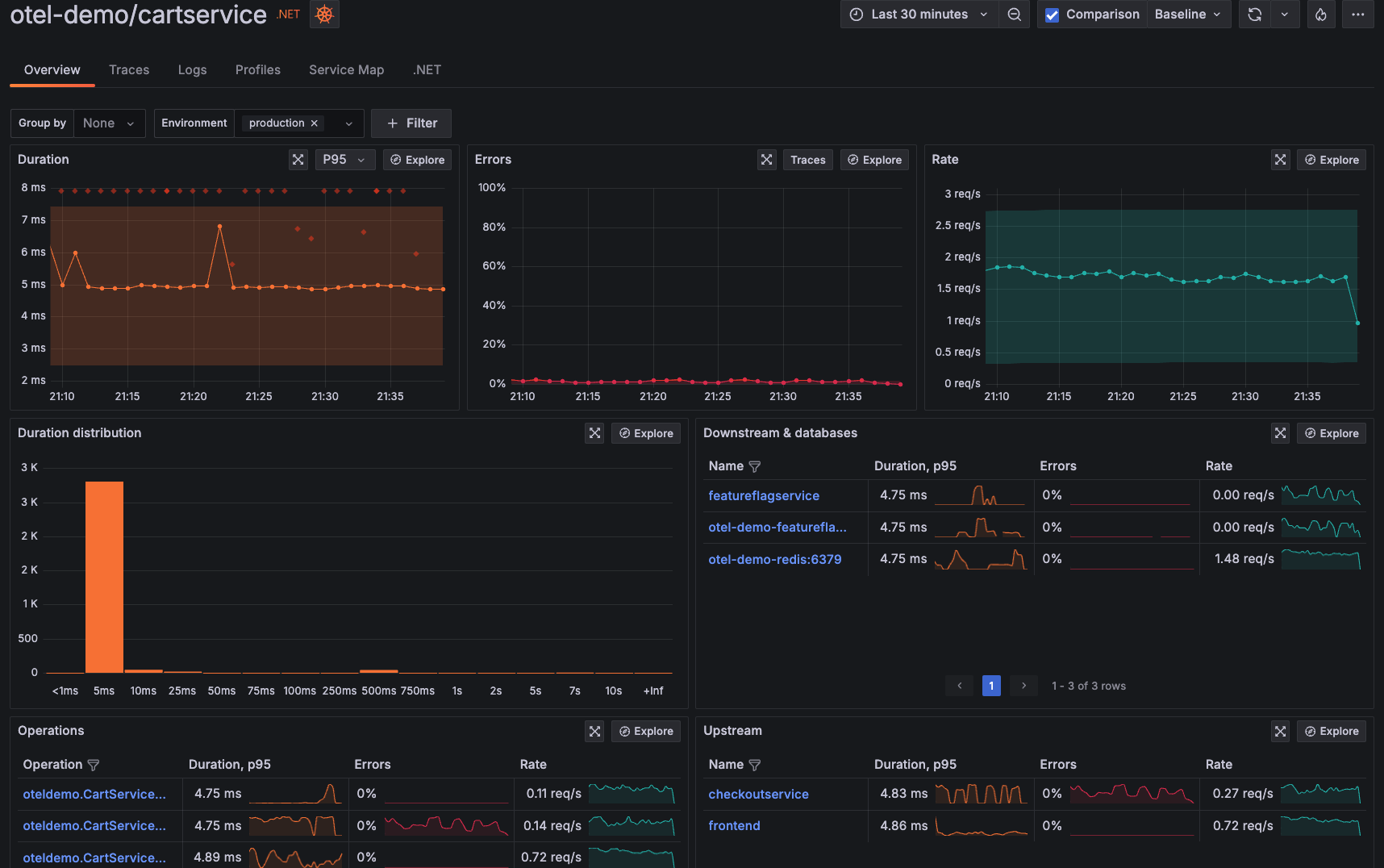
- Track real-time performance of all your services with service inventory view.
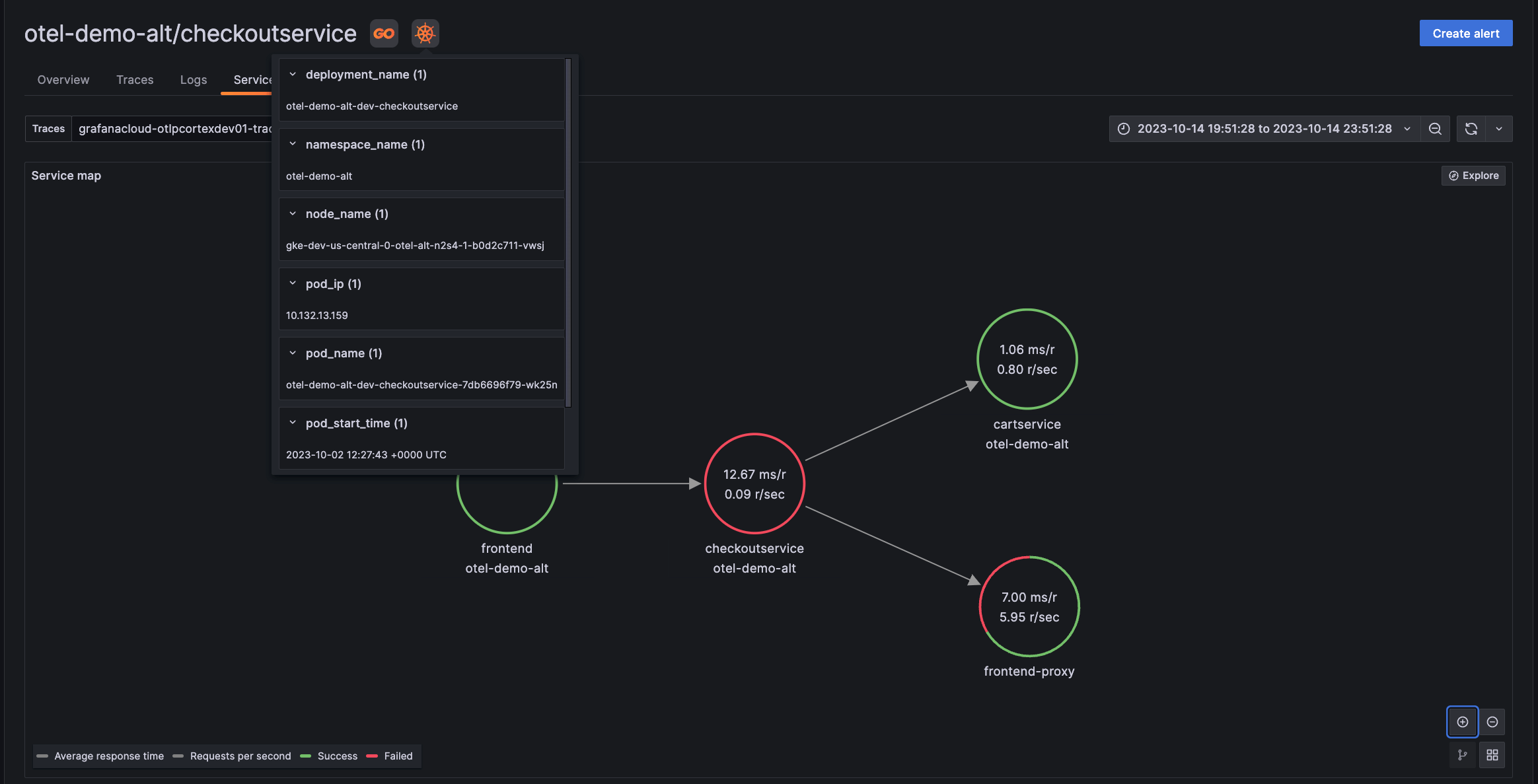
- Visualize related services and their activities in a dynamic service map.
- Isolate problematic domains with service overview, which shows RED metrics for a service alongside its dependencies and execution environment (e.g., Kubernetes, host, cloud metadata).
- Detect anomalies by automatically baselining performance metrics, and easily group and filter data by relevant attributes.
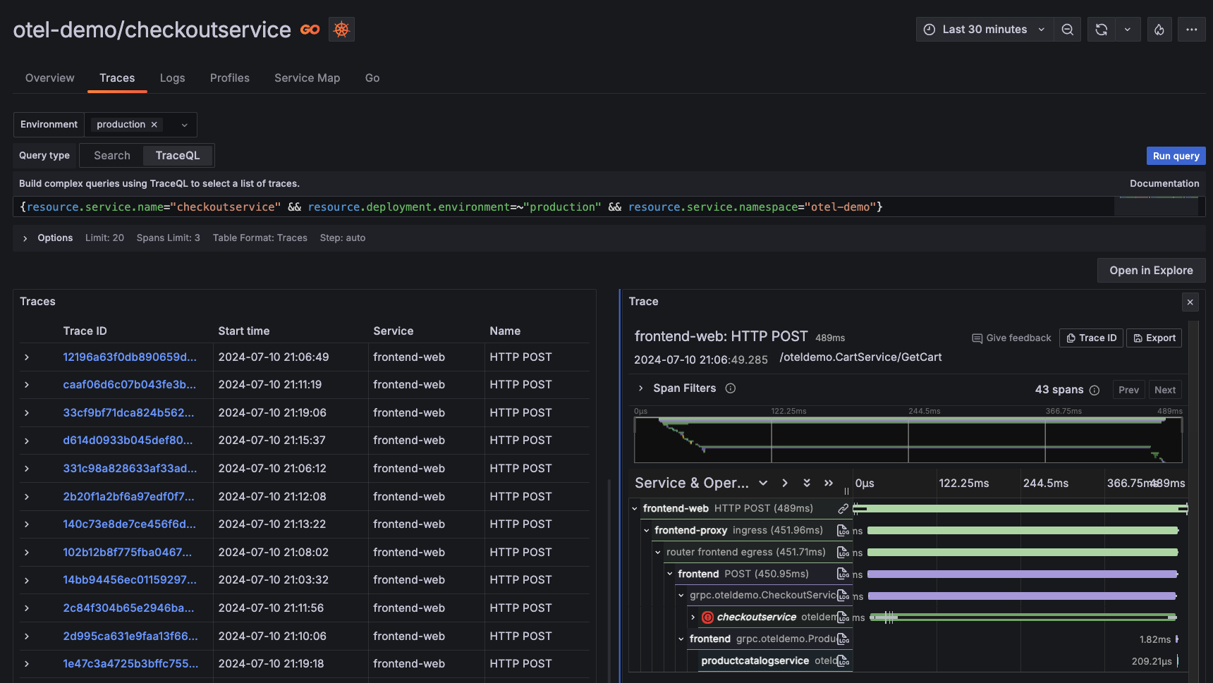
- Navigate through correlated metrics, logs, traces, and profiles to identify root causes without losing context.
Correlate observability signals across the full stack
- Unify traces, metrics, logs, and profiles with the OpenTelemetry data model and schema.
- Bring together infrastructure telemetry in Prometheus format and application telemetry in OpenTelemetry format.
- Easily navigate from the request duration panel to problematic traces and logs with a single click.
- Store your data in Grafana Cloud’s highly scalable, cost-effective, fully managed databases, powered by open source.
Compatible with OpenTelemetry and Prometheus
- Built for OpenTelemetry and Prometheus from day one and 100% compatible with both open source projects.
- Use OpenTelemetry auto-instrumentation agents or SDKs to instrument your applications. No more expensive, proprietary instrumentation or vendor lock-in.
- Enable infrastructure- and application-level monitoring with Grafana Alloy, which has native pipelines for both Prometheus and OpenTelemetry.



