
Grafana 8.4 release: new panels, better query caching, increased security, accessibility features, and more!
Grafana 8.4 is here!
This release includes a variety of updates focused on making Grafana easier to use, improving performance, and keeping your data secure. For a full list of new features and capabilities, check out our What’s New in Grafana 8.4 documentation.
You can get started with Grafana in minutes with Grafana Cloud. We have free and paid Grafana Cloud plans to suit every use case — sign up for free now.
Ease of use
Grafana certainly has its share of expert users. Our goal with 8.4 was to focus on users who are not as familiar with developer tools, observability, or Grafana itself, and help them easily get started with building dashboards and visualizing their data. We also added new panels and charts as well as features that make Grafana more accessible. Here are some of the highlights available in Grafana OSS:
Share playlists
You can now share links to your playlists the same way you can share dashboards to easily set up the same playlist on multiple devices or kiosks.


New panel options
Bar chart
We’ve expanded the bar chart so that you can use time for the x-axis, color bars with a field property, and use labels more effectively.

Geomap
Geomap now supports tooltips with data links across multiple layers.

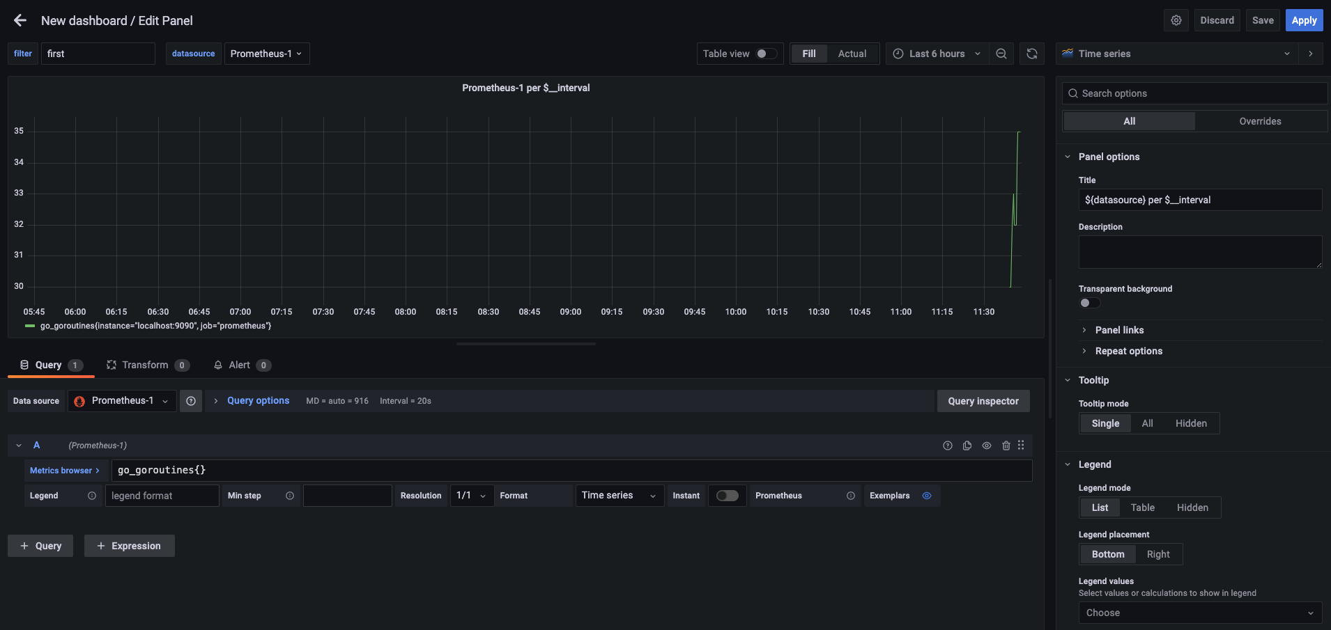
$__interval and $__interval_ms in panel title
A popular older feature, global variables enable Grafana to automatically calculate an interval that can be used to group metrics by time in queries. Up until now, however, there was no way of knowing which interval was being applied to a given panel without going into panel edit mode. When a user has several panels, this can get confusing.
In Grafana 8.4, we now support $__interval and $__interval_ms in panel titles, so that anyone viewing a panel can tell which interval has been applied.


New accessibility features
Last year, we outlined our commitment to accessibility, and in keeping with that mission, Grafana 8.4 improves the overall user experience so that the product becomes usable and accessible for all potential users, including those with disabilities.
The main navigation bar in Grafana now has improved keyboard navigation, and we’ve added focus states and removed keyboard traps.
We’ve also ensured that our general components — tooltips, color pickers, modals, dropdowns, and more — are keyboard navigable. Focus trapping and screen reader support have been improved in those areas as well.
A significant change was made to charts, which are one of our main areas of limited accessibility. As of 8.4, users can now move the cursor around the time series panel and make range selections using the arrow keys on their keyboards.
Full-range logs volume
In Grafana 8.4, we’ve enabled the full-range log volume histogram for the Grafana Loki data source by default. Those using Explore to query Loki will now see a histogram that reflects the distribution of log lines over their selected time range. Previously, the histogram would only show the histogram over whatever time range the first 1,000 returned lines fell within.
The full-range log volume histogram for the Loki data source can still be disabled by setting Grafana’s fullRangeLogsVolume feature toggle to false. The only reason we anticipate users will choose to do this is because the full-range histogram puts increased query load on Loki. Feedback from early OSS adopters plus our own internal testing is that the load increase shouldn’t be problematic, but we are retaining the feature toggle as a safety shutoff for now. We intend to remove it in Grafana 8.5.
Before:

After:

Improved performance
Query caching improves performance and user experience while also lowering your total cost of ownership (TCO) of Grafana. When you can run queries and load data faster, you can explore and resolve issues more effectively. And when a significant percentage of queries never hit the data source, you use fewer resources and potentially pay less.
Measure and improve query caching
Query caching significantly reduces load times and costs of Grafana dashboards by temporarily storing query results in a cache. Now you can measure the hit rate of your query cache to see how many queries — and therefore how much time and money — it is saving. You can also use these measurements to tune the cache time to live (TTL) to balance performance against viewing up-to-the-second data.
You can also now manually clear the cache for a given data source in case data becomes stale, so that the next set of queries run against the data source itself.
Caching is available by default for all Grafana Cloud Pro and Advanced customers. (Note: It must be configured per data source. In data source settings, there’s a caching tab, and you can decide when to turn it on and how long to cache the data.)
Caching is also available in Grafana Enterprise. We recommend you configure it with Redis or Memcached for best performance and reliability. To learn more, refer to query caching in the Grafana Enterprise docs.

Recorded queries out of the box
Some popular data source plugins such as ServiceNow and Jira don’t return time series; rather, they return the data for one particular moment. By using recorded queries in Grafana, you can continuously query and record a single data point and plot it over time.
Initially released in Grafana 8.3 behind a feature flag, the recorded queries feature is now available to users in Grafana Enterprise or the paid Grafana Cloud tiers. There have also been several stability and usability enhancements that make it easier to get started with and manage recorded queries out of the box.
Enhanced alerting features
Grafana Alerting is enabled by default in Grafana Cloud and Grafana OSS, and we have added additional functions that are useful for larger organizations that use multiple alerts for their metrics.
Support for mute timings
Mute timings have been a popular request from the community. They are a powerful addition to the new alerting feature set and allow you to suppress specific alerts on a recurring interval or schedule (such as repeating maintenance periods). Paired with the existing silences, this gives you even more control over when alert notifications should go out to people on call.
Custom grouping for the Alert Panel
The new Alert Panel displays your alerts and associated alert instances, and it supports grouping by one or more custom labels. You can also display all alert instances in an ungrouped list by choosing the custom grouping mode without any configured labels.
Traditionally, alerts in the Alert Panel were grouped by the alert rule that created them. When you are monitoring a complex resource, such as an industrial pump, you typically have multiple alerts defined for that resource to observe different metrics. The new custom grouping feature allows you to view all alert instances for each individual resource by specifying a label such as “pump identifier."

Improved security
Grafana Enterprise’s security story is stronger than ever. We’ve added functionality such as access control, audit logging, advanced authorization, and enhanced encryption to help you make data available to more users with less risk. We also believe that by offering better security features, Grafana Enterprise contributes to better productivity for engineers and operators, faster MTTR, and simpler management.
Fine-grained access control works for teams (beta)
Occasionally, Viewer, Editor, and Admin roles don’t fit what a certain user needs to do in Grafana. Now you can assign fine-grained roles directly to users so that those members can create reports, use Explore mode, create data sources, and perform other specific actions in Grafana. Fine-grained access control is currently in beta.
In 8.4, you can assign roles to teams, which apply to all members of that team. This is a convenient way to grant certain permissions to a group of users all at once. It also makes permissions easier to manage when you synchronize groups from an SSO provider, like Google Oauth or Okta, to teams in Grafana.
In 8.4 you can also control access to Team and API key functionality itself, like viewing or editing API keys and adding members to certain teams.
Enable fine-grained access control by adding the term accesscontrol to the list of feature toggles in your Grafana configuration, or by sending a request to support if you use Grafana Cloud.
Learn more about fine-grained access control in the fine-grained access control section of the docs.

Encrypt Grafana’s database with the KMS integration
Grafana’s database contains secrets, like the credentials used to query data sources, send alert notifications, and perform other functions within Grafana. These secrets are encrypted using keys, which are usually stored in Grafana’s configuration file. Now you can get your encryption key from Google Cloud Key Management or Hashicorp Vault in addition to Amazon KMS and Azure Key Vault, which were released in 8.3. This allows you to centrally manage your Grafana encryption key and reduce the chances it will leak.
For more information, refer to Grafana’s database encryption documentation.
Assign SAML users different roles in different organizations
You can use Grafana’s SAML integration to map organizations in your SAML service to organizations in Grafana, so that users who authenticate using SAML have the right permissions.
Previously, you could only choose a single role (Viewer, Editor, or Admin) for users, which would apply to all of your organizations in Grafana. Now, you can map a given SAML organization to different roles in different organizations, so that, for example, they can be a Viewer in one organization and an Admin in another.
Additionally, you can now grant multiple SAML organizations access to Grafana, using the allowed_organizations attribute. Previously, you could only map one.

Learn more in our SAML docs.
Get more information
For a quick overview of more new features, have a look at our What’s new in 8.4 page. For a complete list of new features, changes, and bug fixes, check out the documentation and release notes.
Join us on our community forums to discuss any of the new features, workflows, or how to incorporate these changes into your dashboards, queries, and visualizations.
Upgrade Grafana
Download or try Grafana 8.4 on Grafana Cloud today.
Refer to Upgrading for more information about upgrading your Grafana installation.
Thank you to the community!
A big thanks to all the Grafana users who contributed by submitting PRs, bug reports, and feedback!



