Investigate a trace
A trace typically consists of multiple spans, where each span represents a distinct unit of work, such as a specific operation within a service. Spans can also have child spans, representing nested operations or tasks.
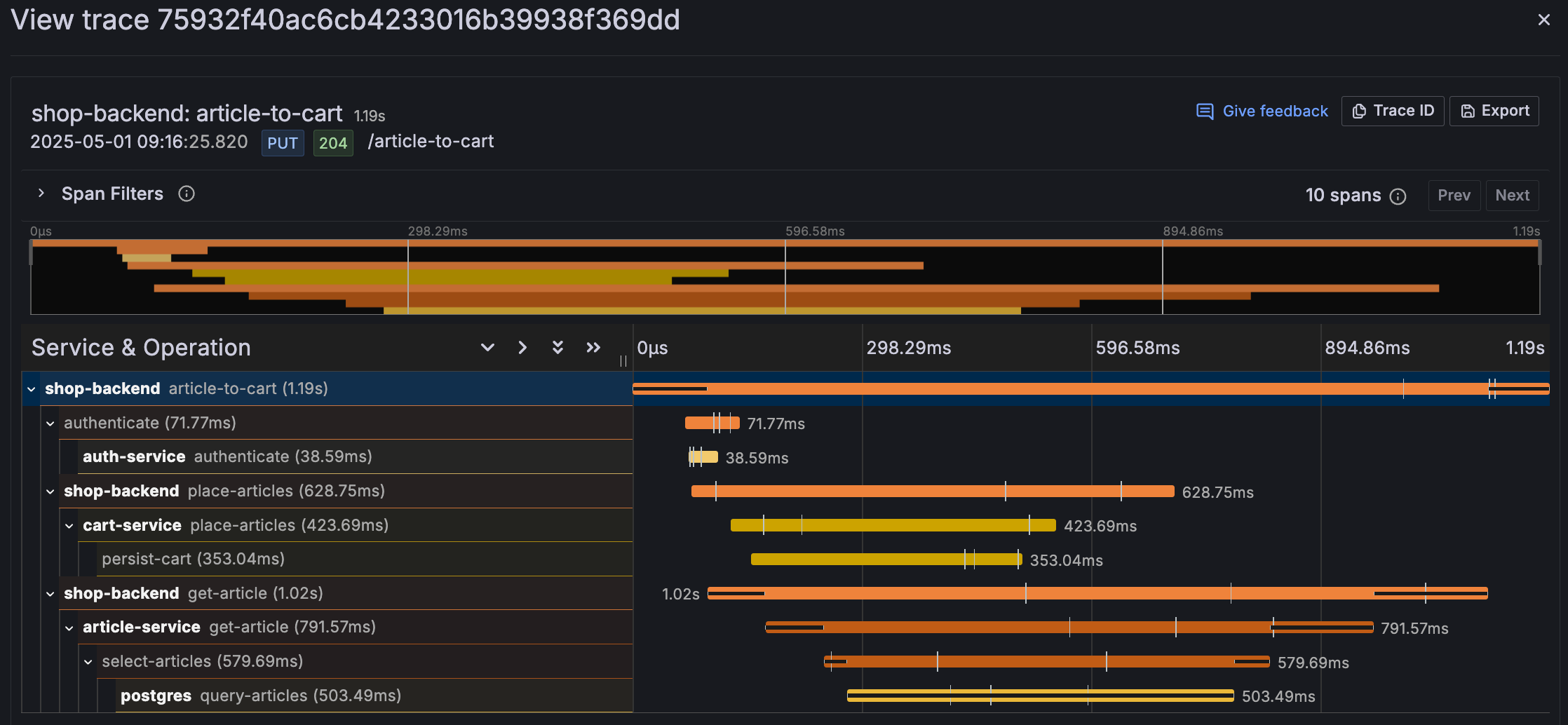
In the following image, shop-backend article-to-cart is a trace that completes in 1.19 seconds. The trace contains a number of spans, for example, authenticate, shop-backend place-articles, and shop-backend get article. Each of those spans contain child spans.

Viewing the details of a trace allows you to gain insights into the performance and behavior of your system. For example:
- Traces help pinpoint specific operations or services causing delays, such as slow database queries or external API calls.
- You can visualize how different services and components interact, making it easier to identify problematic dependencies.
- You can divide the total latency of a trace into individual spans so that you can better understand where time is spent.
- Traces often include error information, helping you quickly identify and resolve issues.
- By understanding the flow of requests, you can optimize resource usage and improve overall system performance.
How to view trace details
To view the details of a trace, click the trace name on the Slow traces tab.
Insights from viewing trace details
The image below provides the following insights:
- The trace shows how the
shop-backendservice interacts with other services likeauth-service,cart-service, andarticle-service. This helps identify which service contributes the most to the overall latency. - The
get-articleoperation within theshop-backendservice takes the longest time (1.02s), with significant delays in theselect-articles(579.69ms) andpostgres(503.49ms) spans. This indicates potential database query inefficiencies. - The trace highlights nested spans, such as
persist-cart(353.04ms) withincart-service, showing how operations depend on each other. - The
authenticateoperation takes 71.77ms, with 38.59ms spent in theauth-service. This suggests a moderate overhead for authentication. - The visualization helps identify the critical path of the request, which is essential for optimizing the most impactful spans.
In the next milestone, you’ll investigate the details of a trace span to identify the root cause of latency.

At this point in your journey, you can explore the following paths:
