Monitor Microsoft SQL Server easily with Grafana
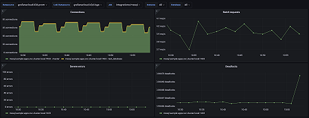
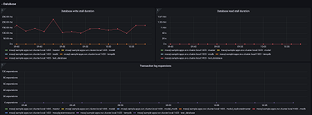
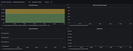
Easily monitor Microsoft SQL Server, a popular relational database that can be used to store and retrieve data, with Grafana Cloud’s out-of-the-box monitoring solution. The Grafana Cloud forever-free tier includes 3 users and up to 10k metrics series to support your monitoring needs.




