
Monitor Snowflake easily with Grafana
Easily monitor Snowflake, a cloud-based data warehousing platform, with Grafana Cloud’s out-of-the-box monitoring solution. The Grafana Cloud forever free tier includes 3 users and up to 10k metrics series to support your monitoring needs.
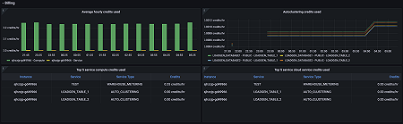
Snowflake overview dashboard (1/3).
Snowflake overview dashboard (2/3).
Snowflake overview dashboard (3/3).
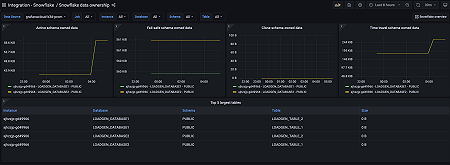
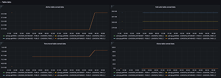
Snowflake data ownership dashboard (1/2).
Snowflake data ownership dashboard (2/2).
Get started with these easy steps:
- Create a free account or contact us for a Grafana Enterprise license to run it on your own infrastructure.
- Connect the data source to Snowflake in Grafana.
- Explore and visualize your Snowflake data in Grafana!
Need to self-manage?
Get started with these easy steps:
- Create a free account or contact us for a Grafana Enterprise license to run it on your own infrastructure.
- Connect the data source to Snowflake in Grafana.
- Explore and visualize your Snowflake data in Grafana!
Need to self-manage?
Get started with these easy steps:
- Go to your Grafana Account Portal and start right now!
- Run a one-line command to install the Grafana Agent
- That’s it! You’ll immediately see pre-built Grafana dashboards and alerts tailored for monitoring Snowflake!
Get started with these easy steps:
- Install the Snowflake plugin to get started.
- Connect the data source to Snowflake in Grafana.
- Explore and visualize your Snowflake data in Grafana!
Get started with these easy steps:
- Manage this plugin with your Grafana Cloud Pro account.
Get started with these easy steps:
- Install the Snowflake plugin to get started.
- Connect the data source to Snowflake in Grafana.
- Explore and visualize your Snowflake data in Grafana!
Get started with these easy steps:
- Install the Snowflake plugin to get started.
- Connect the data source to Snowflake in Grafana.
- Explore and visualize your Snowflake data in Grafana!
Enterprise customers have access to all Grafana Enterprise plugins.
Install the Snowflake plugin to get started.
Cloud free customers have access to all Grafana Enterprise Plugins for up to 3 users.
Install the Snowflake plugin to get started.
Get started with these easy steps:
- Create a free account or contact us for a Grafana Enterprise license to run it on your own infrastructure.
- Connect the data source to Snowflake in Grafana.
- Explore and visualize your Snowflake data in Grafana!
Need to self-manage?







